从两会侧记到规划草案;增速观转向质量导向;新质生产力引领实体升级。

在全国两会热烈氛围中,一系列重要信号清晰浮现。3月7日,新华社发布的侧记,以及国家发改委的专题吹风会,共同勾勒出当前及未来一段时期中国经济工作的核心逻辑。这些内容并非孤立观点,而是对高质量发展主题的系统深化,值得从多个维度细细品味。

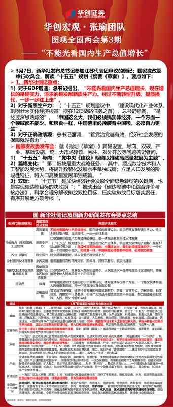
首先,关于经济增长的认知发生显著调整。传统上,国内生产总值增速常被视为发展成效的直接体现,但高层明确表示,不能仅以此为单一标准。现在的增长更多是硬实力的体现,而真正值得追求的,是新质生产力的不断壮大。这种生产力源于深思熟虑的战略判断,通过持续的转型升级和提质换代,一步步向上攀升。它要求摆脱粗放式路径,转向创新驱动、内生动力更强的模式。这种转变,对中国这样的大型经济体尤为关键,因为只有质量提升,才能带来长期竞争力。

新质生产力的提出与强化,离不开对实体经济的坚定依托。在规划建议中,建设现代化产业体系、巩固壮大实体经济根基被置于12项战略任务之首。这并非偶然,而是经过深思熟虑的优先排序。中国体量巨大,实体经济必须全面覆盖、一个领域都不能缺失。这种要求类似于粮食自给自足的逻辑,必须牢牢把握自主可控。无论是传统制造业的优化提升,还是新兴产业的培育壮大,都旨在构建以先进制造业为核心的完整体系。这种根基稳固,才能支撑经济在复杂环境中行稳致远。

 从两会侧记到规划草案;增速观转向质量导向;新质生产力引领实体升级。 股票财经 从两会侧记到规划草案;增速观转向质量导向;新质生产力引领实体升级。 股票财经 从两会侧记到规划草案;增速观转向质量导向;新质生产力引领实体升级。 股票财经

国家发改委吹风会对“十五五”规划纲要草案的解读,进一步丰富了这一图景。规划整体导向明确:以高质量发展为主题。篇幅设计上,顺应数字技术和人工智能迅猛发展,将数智化水平提升单独成篇;同时,立足人口阶段性特征,将人口高质量发展独立成章。这种调整,体现了规划的前瞻性和针对性。在绿色低碳领域,“十五五”被定位为全面绿色转型的关键期,也是碳达峰决胜期。即将出台的综合评价考核办法,将科学分解碳排放双控目标,压实责任,推动有序考核。这种机制创新,有助于实现降碳与增长的协同。

两会还特别强调正确政绩观的树立。管党治党越有效,经济社会发展保障就越有力。这种论述,将党的建设与经济工作紧密关联,提醒在发展中必须注重政治引领。只有从严治党提供坚强保障,各项改革创新才能顺利推进,高质量发展才能落到实处。

综合来看,两会传递的信息形成完整闭环:从增速观的校准,到新质生产力的强调,再到实体根基的巩固,以及规划草案的细化部署。这些元素相互支撑,共同指向中国经济从高速增长阶段向高质量发展阶段的平稳过渡。在“十五五”开局之年,坚持这一方向,将为长远发展奠定坚实基础。通过持续创新、绿色转型和全面深化改革,中国经济必将在新征程上展现更强韧性与活力,实现质与量的统一提升,为全面建设社会主义现代化国家贡献力量。 从两会侧记到规划草案;增速观转向质量导向;新质生产力引领实体升级。 股票财经 从两会侧记到规划草案;增速观转向质量导向;新质生产力引领实体升级。 股票财经 从两会侧记到规划草案;增速观转向质量导向;新质生产力引领实体升级。 股票财经