基金公司治理优化举措:浦银安盛高管双向交流;合规与财务职责融合。
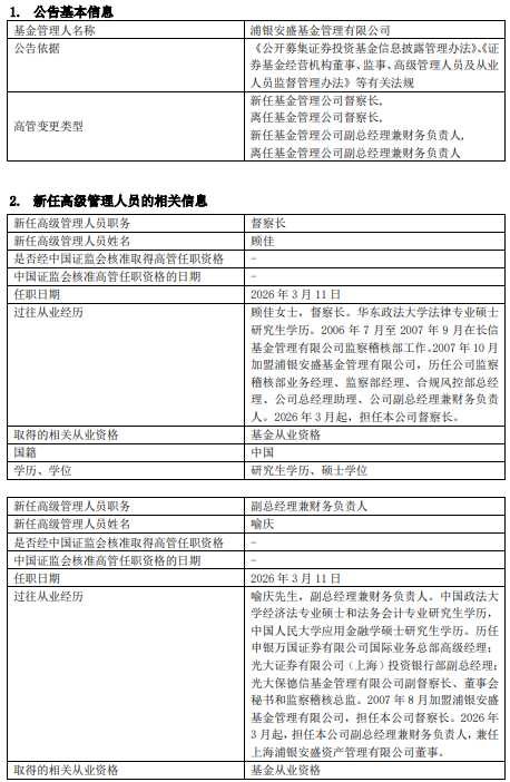
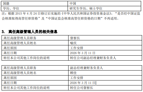
公募基金行业正处于深化改革与高质量发展的阶段,浦银安盛基金的内部人事调整备受关注。这一变动以高管职务的双向互换为核心,旨在通过人才的跨岗位交流,提升公司整体管理效能。公告指出,顾佳女士转任督察长,喻庆先生接棒副总经理兼财务负责人。这种常规的内部优化安排,体现了公司对治理结构的持续完善,有助于在复杂的市场环境中强化风险把控与战略执行。这样的调整不仅是个人职业发展的机遇,更是为公司长远布局注入新活力。
深入剖析顾佳女士的职业轨迹,她是一位典型的法律与合规复合型人才。毕业于华东政法大学法律专业硕士,她从2006年起便活跃在公募基金领域,早年在长信基金的监察稽核部积累了宝贵经验。加盟浦银安盛基金后,她逐步晋升为监察部经理、合规风控部总经理,并于2023年担任副总经理兼财务负责人。转任督察长后,她将聚焦法律合规与风险管控,这与她的专业背景高度契合。在行业监管日益严格的今天,这一岗位调整将帮助公司构建更robust的风控体系,确保业务合规性得到显著提升。通过她的回归,合规条线将获得更强的专业支撑,推动公司内部审计与监察工作的深化。


喻庆先生的背景同样丰富多元,他持有多个法学与金融相关的高级学位,包括中国政法大学经济法硕士、法务会计研究生学历,以及中国人民大学应用金融学硕士。他的职业生涯从券商投行起步,曾在申银万国证券和光大证券担任高级职位,随后在光大保德信基金负责副督察长、董事会秘书及监察稽核总监等事务。2007年进入浦银安盛基金,他长期担任督察长,贡献了长达近二十年的专业经验。此次转任副总经理兼财务负责人,他将主导财务战略与经营管理,并兼任子公司董事。这一转变将让他将合规视角融入财务决策中,促进公司财务管理的规范化与创新。通过这样的交流,公司能够实现职能间的无缝衔接,提升整体运营效率。
作为一家成立于2007年的中法合资银行系基金公司,浦银安盛基金在上海设有总部,并扩展至北京和深圳的分支机构。子公司上海浦银安盛资产管理有限公司为其提供了资产管理领域的专业支持。股东阵容强大,包括上海浦东发展银行、法国巴黎资产管理控股公司和上海国盛集团,这些多元股东确保了公司的稳定发展基础。公司管理规模在行业中处于领先位置,非货币资产部分也表现出色。在产品方面,固收类基金仍是主力,权益类产品虽规模较小,但公司正通过战略调整逐步扩大其占比。

战略上,公司聚焦“全球科创家”“指数家”“固收家”三大定位,积极布局科技投资、指数产品和“固收+”创新。这有助于权益业务的稳步增长,并借助外方股东的国际资源,提升投研能力和产品竞争力。近期股东变更进一步强化了外方影响力,为国际化协同提供了支撑。在公募行业马太效应凸显的背景下,此次高管互换被视为治理优化的关键步骤。顾佳的合规强化将筑牢底线,喻庆的财务转型则推动业务融合。公司通过这些举措,旨在实现多资产均衡发展,应对市场挑战。

从更广阔的行业视角看,银行系基金公司在固收领域的优势显而易见,但权益市场的拓展已成为转型焦点。浦银安盛基金的高管调整,正是对这一趋势的积极响应。通过人才的深度互补,公司治理将更趋成熟。在高质量发展时代,这样的内部优化有助于提升竞争力。未来,随着战略的持续推进,公司有望在多领域实现显著进步,为行业发展贡献力量。这一变动虽属常规,却预示着公司管理模式的积极演进。
进一步扩展讨论,基金行业的治理优化往往源于对风险与机遇的平衡考量。浦银安盛基金的此次行动,体现了股东对专业人才的信任与公司对内部流动的鼓励。在监管框架下,合规与财务的融合将成为常态。通过两位高管的岗位交流,公司不仅优化了资源配置,还为员工提供了职业发展路径。这在一定程度上缓解了行业人才流动的压力,推动了整体生态的健康。展望未来,浦银安盛基金的多资产布局将面临更多考验,但凭借稳健的管理基础,它有望在竞争中占据有利位置,实现业务的全面升级。



